Instance Verification Kit (IVK)
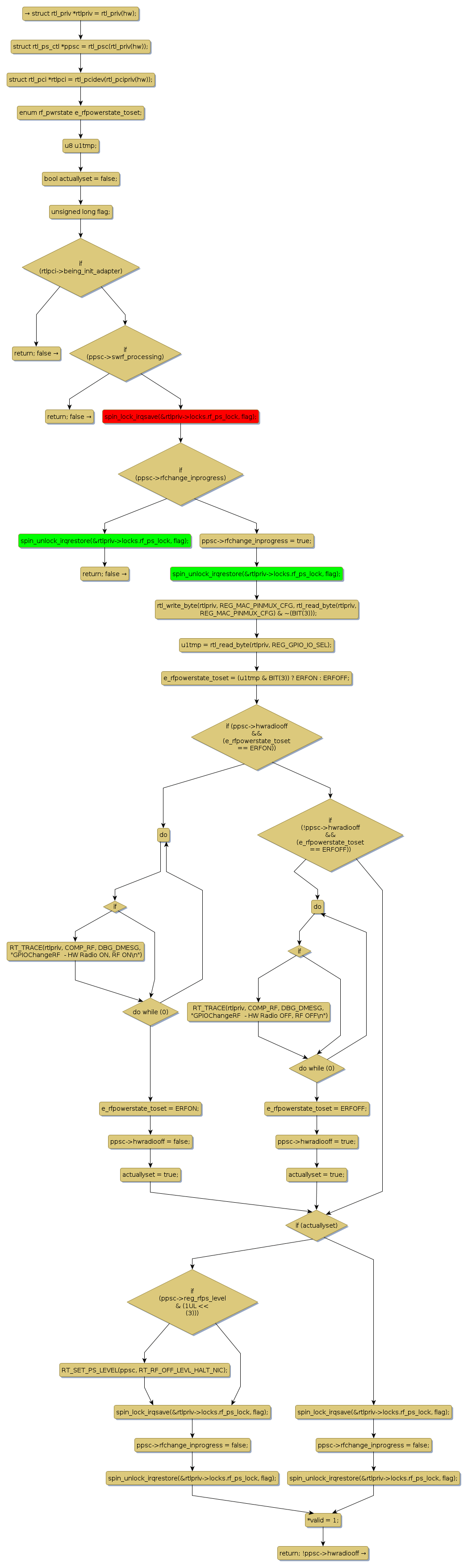
spin lock @ [64871+52+/linux-3.19-rc1/drivers/net/wireless/rtlwifi/rtl8192de/hw.c]
Instance Signature: rf_ps_lock
|
The Matching Pair Graph:
|
|
Function Name
|
Control Flow Graph (CFG)
|
Events Flow Graph (EFG)
|
Source Correspondence
|
|
rtl92de_gpio_radio_on_off_checking
|
|
|
[64457+34+/linux-3.19-rc1/drivers/net/wireless/rtlwifi/rtl8192de/hw.c]
|